Role: Market Strategy, Product Concept, GTM


Challenge: Expand Oura beyond health tracking to include safety, lifestyle, and customization, while maintaining a luxury positioning.

Approach:

  • Market & competitive analysis (Apple, Garmin, Fitbit, Ultrahuman)

  • Feature set: GPS, SOS, NFC payments, gesture control, customizable luxury designs

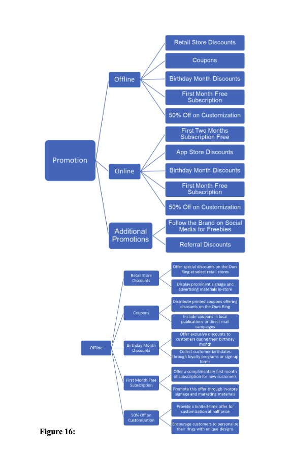
  • Omnichannel launch: influencer, experiential, content, purpose-driven (sustainability)

  • Pricing: $350–$650 + $6/mo;

  • Gross margin $182–$482/unit.

    Impact (modeled):

  • $24.3M projected U.S. revenue; strong PMF (50% of U.S. consumers prioritize wellness);

Learn more
Previous
Previous

Project Two

Next
Next

Project Four